Design

Solid

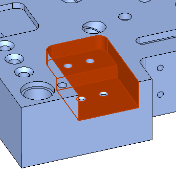
Offset Face

  1. Select the wall faces, the two horizontal faces, and the straight wall. Exit.

  2. Toggle the Move Linear option to Offset.

  3. Set the Global Offset value to 7.

  4. Set different offsets to the two faces shown in the picture, 2 and 3 (Click each face to change its offset value).

  5. Select OK.

  6. Edit the Extend Object feature. Click the Remove All Figures button to set the global offset value to the entire faces.

  7. Click OK.

Some functionality may be dependent on the product package. Contact your Reseller if you require a license.